nsw.gov.au

Non-corporate colour palette

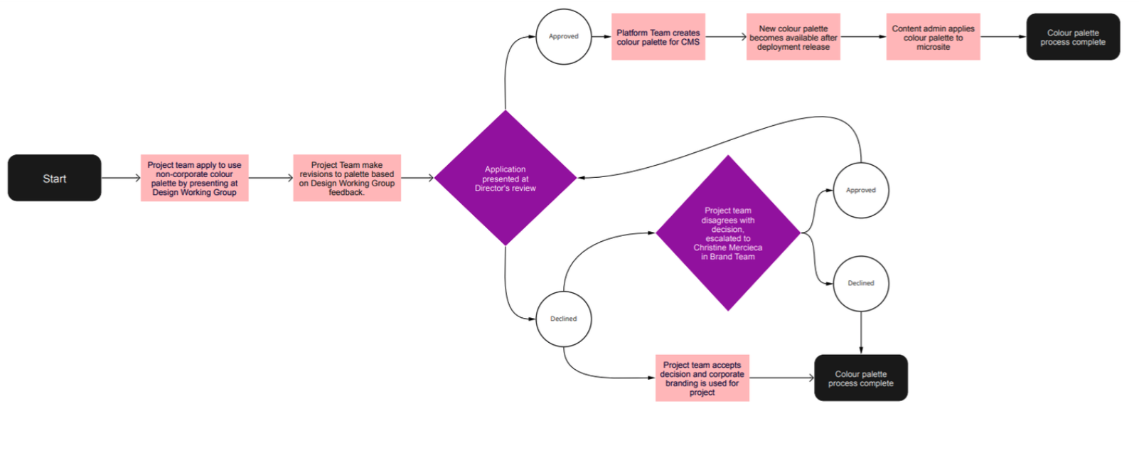
In 2022 the NSW Government introduced a non-corporate colour palette to expand the options available to all NSW Government entities. This palette had been designed by generalist designers and needed to be translated to a digital context.

Non-corporate colour palette

Task
To demonstrate to all designers working on nsw.gov.au how the new non-corporate colour palette works in practice and to work with developers to make this a dynamic built-in function of the CMS.

My role
I was the lead of this project and tasks included:

  • Working with senior management to design approval and release processes.

  • Creating the functional requirements for adapting the colour palette in the CMS and briefing developers.

  • Demonstrating to, and supporting, all designers on how to correctly use the colour palette and when to use it.

Outcome
There was high business demand to use non-corporate colour palette, so an interim process was created for designers to manually implement the non-corporate colour palette.

The final outcome included, updating the NSW GOV Figma design library to include all colours, with variants set for all components. The CMS was updated to be able to be able to apply colour palette to micosite landing pages and automatically to all child pages.

State of the Customer

Task
The NSW Government's vision is to become the world's most customer-centric government by 2030. Being customer-centric means we centre everything around our customers, the people and businesses of NSW. The State of the Customer report reflects back to customers their experience of government services and tracks our progress towards this vision.

This the project team was briefed to make the report microsite engaging, and dynamic to bring the data to life and make the content relatable.

My role
I was the design lead on this project, whilst I was covering for my manager who was on leave. I supervised a UI designer and content designer and attended briefing sessions with the Department of Premier and Cabinet to provide project updates.

Outcome
First implementation of non-corporate colour palette and used to demonstrate what was possible. Non-corporate colour palette in now used for many sites across new.gov.au

Integration of dynamic data visualisation using Flourish integration.

Ongoing longevity, continuing in original format 3 years later.

Previous
Previous

UoN DesignOps

Next
Next

nsw.gov.au